校园卡如何办理
全日制在册本科生、研究生校园卡统一制卡,新生校园卡在新生开学报到时由院系发放到人。
事业编制教职工、校人事处管理的外聘教师、人事代理人员的校园卡在入职后开通。本人携“入职报到登记表”至网教中心登记盖章后,持本人有效证件,前往一卡通服务台(辽河路校区---后勤服务中心楼一楼大厅9号窗口 ;巫山路校区---4号楼411室)领取个人校园卡。
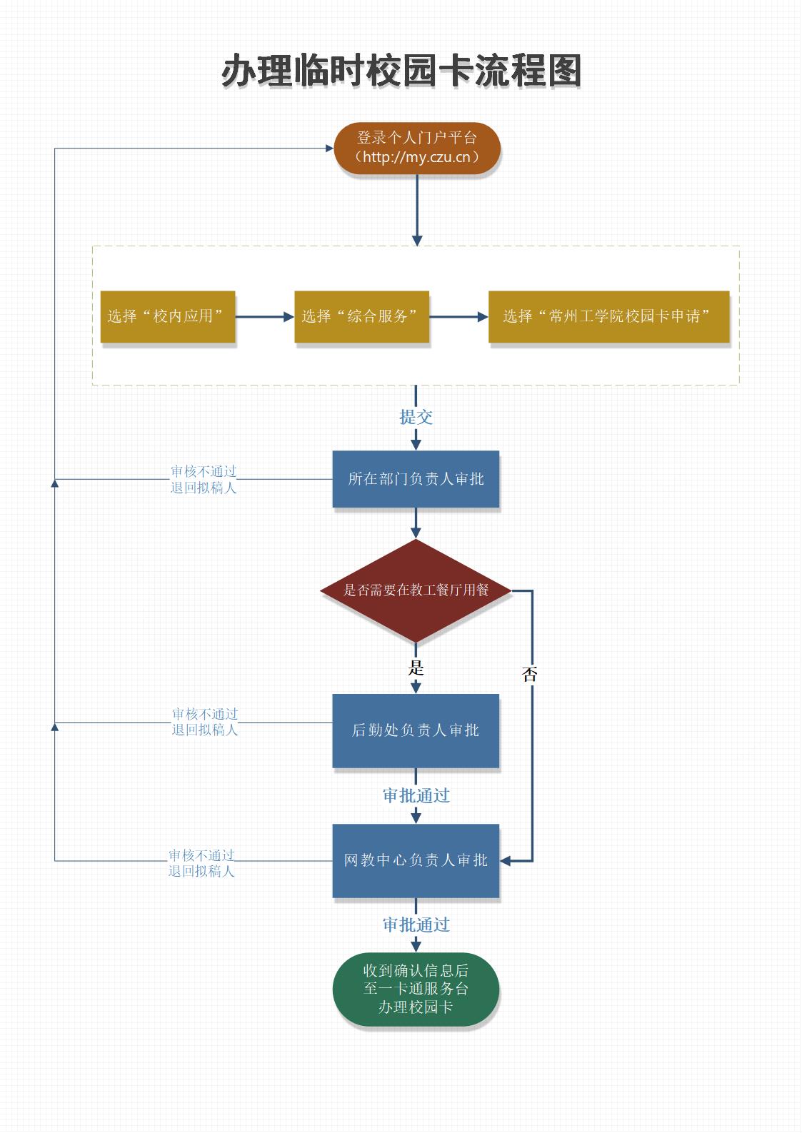
其他类型人员的临时校园卡办理方法见下图:

校园卡如何办理
全日制在册本科生、研究生校园卡统一制卡,新生校园卡在新生开学报到时由院系发放到人。
事业编制教职工、校人事处管理的外聘教师、人事代理人员的校园卡在入职后开通。本人携“入职报到登记表”至网教中心登记盖章后,持本人有效证件,前往一卡通服务台(辽河路校区---后勤服务中心楼一楼大厅9号窗口 ;巫山路校区---4号楼411室)领取个人校园卡。
其他类型人员的临时校园卡办理方法见下图:
